京会协专〔2023〕5号
特别提示:本提示仅供会计师事务所及相关从业人员在执业时参考,不能替代相关法律法规、注册会计师执业准则以及注册会计师职业判断。事务所及相关从业人员在执业中需结合项目实际情况以及注册会计师的职业判断确定,不能直接照搬照抄。
2023年为国际财务报告可持续披露准则及国际可持续发展信息鉴证准则元年。国际可持续准则理事会(ISSB)2023年6月正式发布了两项国际财务报告可持续披露准则(ISSB准则),将于2024年1月1日正式生效,并规定企业的可持续披露报告应与财务报告一并发布。2023年8月,国际审计与鉴证准则理事会(IAASB)针对可持续发展信息鉴证发布了一项新准则《国际可持续发展信息鉴证准则第5000号——可持续发展信息鉴证业务的一般要求》(即ISSA 5000准则)的征求意见稿。该准则适用于所有的可持续发展主题以及所有的适当报告框架。两项ISSB准则的发布和ISSA 5000准则(征求意见稿)的制定,建立了国际权威的基线标准,意味着以气候信息披露为代表的可持续信息披露工作和鉴证工作正式迈入新纪元,由可持续披露与鉴证标准林立的时代逐渐迈入相对统一的准则新时代。
国际统一的可持续信息披露标准已是众望所归,对可持续信息的鉴证将成为可持续信息披露的重要环节。可持续信息披露及其鉴证,预期未来都将逐步从自主走向强制。本提示主要介绍了国际可持续披露准则及鉴证准则(包括两项ISSB准则和ISSA 5000准则)的核心内容要求和新准则实施对注册会计师行业的影响。
一、国际可持续准则理事会(ISSB)及ISSB准则最新动态
随着经济社会以及科技的发展,“环境、社会和公司治理(ESG),或可持续发展信息”(下称“ESG 信息”或“可持续发展信息”)相关的议题越来越得到投资者、市场以及社会公众的关注,企业任何重大不符合社会责任的行为,例如企业不合规的污水排放或者不负责任的产品质量问题等,都有可能在很短时间内急剧伤害企业的价值、业务经营乃至导致企业可能无法持续经营。
财务信息对一个行业的重要性不言而喻,它反映了相关行业当下的整体发展水平和信用能力,而以环境、社会和公司治理为代表的ESG因素,在财务信息的基础上,对行业内企业的战略发展、运营管理、企业文化、品牌声誉等方面进行了有效补充,客观反映了企业长期可持续发展的能力和信用品质。因此,ESG信息的披露不仅需要关注在企业本身,其更加强调利益相关方对于企业ESG管理的参与程度,以及企业、行业、产业与国家之间的协同合作,企业对战略、运营、财务和法律等方面披露的充分性,有利于与利益相关方信息对等,有助于解决企业自身,甚至产业链上所有关联企业所面临的ESG困境和挑战。
为了给企业可持续发展信息披露提供必要的指引,全球不同组织提供了不同的披露框架、准则、标准和指标,例如全球报告倡议组织(Global Reporting Initiative,GRI)、 可持续发展会计准则委员会(Sustainability Accounting Standards Board,SASB)、气候相关财务信息披露工作组(Task Force on Climate-related Financial Disclosures,TCFD)等。这些标准和指标由不同机构制定,侧重点不同,企业采用不同标准披露的可持续发展信息之间缺乏一致性和可比性,不利于满足各利益相关方在作出判断时的信息需求。这种情况下市场急需一个通用的披露要求,以使得企业在披露时有据可依,并在一定范围内提供更加可比的信息(例如同行业的企业)。
在2021年11月3日召开的《联合国气候变化框架公约》第26次缔约方大会(COP26)上,国际财务报告准则基金会(IFRS基金会)正式宣布成立国际可持续准则理事会(ISSB),负责制定《国际财务报告可持续披露准则》。
2023年6月26日, ISSB正式发布了首批两份国际财务报告可持续披露准则的终稿,包括《国际财务报告可持续披露准则第1号——可持续相关财务信息披露一般要求》(以下简称“IFRS S1”或“一般要求准则”)、《国际财务报告可持续披露准则第2号——气候相关披露》(以下简称“IFRS S2”或“气候披露准则”)。
从ISSB宣布成立到发布首批披露准则总共不到3年时间,其速度远快于其他国际财务报告准则的制定过程,且准则生效日和发布日之间的间隔时间也短于一般会计准则,这些都显示市场、投资者、社会公众以及监管者对于统一披露准则的渴望。
主体须针对自2024年1月1日或以后日期开始的年度报告期间应用IFRS S1和IFRS S2,允许提前采用。另外,在采用ISSB准则的首个年度报告期间,主体无需在应用IFRS S1和IFRS S2时披露可比信息,允许主体在发布相关财务报表之后才报告可持续发展相关财务披露。在首个年度报告期间,企业可以选择仅披露气候相关事项,而不披露其他可持续事项,但这种情况下并不意味着企业仅仅应用IFRS S2,还应同时应用IFRS S1中的相关要求。
二、《国际财务报告可持续披露准则第1号——可持续相关财务信息披露一般要求》概览
IFRS S1准则由准则、术语定义、应用指引以及可持续性相关财务信息的定性特征四部分构成,其中应用指引针对准则中的具体条款提供了进一步的解释或者示例,以协助使用者理解和应用准则中的要求。IFRS S1明确了准则目标、范围、概念基础以及核心内容等几部分,并针对每一部分提出了进一步的明细要求。
(一)准则目标 (Objective) (S1.1-4)
要求主体披露对于通用目的财务报告使用者决策(与向主体提供资源有关)时有用的与可持续发展相关的风险和机遇的信息,这些风险和机遇可合理预期将对主体短期、中期或长期的现金流量、融资渠道及资本成本产生影响。
这些信息之所以对报告使用者做出决策是有用的,是因为主体短期、中期、长期创造现金流的能力受到其利益相关方、所在社会、经济和价值链上的自然环境的影响。主体、相关资源、关系共同构成其所处价值链系统,主体对这些资源和关系的依赖及其对这些资源与关系的影响给主体带来了与可持续相关的风险和机遇。
(二)范围 (Scope) (S1.5-9)
IFRS S1适用于主体根据国际财务报告可持续披露准则和报告可持续性相关财务披露的情形。无论采用国际财务报告会计准则或者其他会计准则编制其通用目的财务报表,主体在编制和报告可持续性相关财务披露时都可以应用本准则。
(三)概念基础 (Conceptual foundations) (S1.10-24)
1.公允反映 (Fair presentation) (S1.11-16)
本准则要求一份完整的可持续相关财务信息披露应公允地反映所有合理预期会对主体产生影响的可持续相关风险和机遇。公允反映要求主体根据准则中规定的原则,如实反映可持续相关风险和机遇。为实现公允反映,主体应完整、中立、准确地描述这些可持续相关风险和机遇。公允反映还要求主体披露的信息是(1)可比的、可验证的、及时的以及可理解的;以及(2)如果遵循准则的具体要求作出的披露仍然无法满足通用目的财务报告使用者的需求,主体需要提供额外的信息以帮助通用目的财务报告的使用者更好地理解可持续相关风险和机遇对主体的现金流量、融资渠道和资本成本在短、中、长期的影响。
2.重要性 (Materiality) (S1.17-19)
如果漏报、错报或掩盖信息,合理预期将影响通用目的财务报告使用者基于这些报告做出决策,该信息就是重要的。其中重要性的概念以可持续发展信息对于主体的影响为基础进行考虑。
3.报告主体 (Reporting entity) (S1.20)
可持续相关财务信息披露应与通用目的财务报表的报告主体相同(例如,如果报告主体是主体集团,应包括母公司和合并范围内的子公司)。
4.关联信息 (Connected information) (S1.21-24)
主体应当说明和解释不同类别风险和机遇之间的关联性,以及与通用目的财务报表中信息的关联性。另外,IFRS S1还要求编制可持续相关财务信息披露时使用的数据、假设应与财务报表尽可能保持一致,并且与财务报表采用一致的货币。
(四)核心内容 (Core content) (S1.25-53)
IFRS S1的核心内容包括治理、战略、风险管理、指标和目标四个方面。
1.治理 (Governance) (S1.26-27)
治理方面信息披露的目标是使通用目的财务报告使用者了解主体监控、管理和监督可持续相关风险和机遇时应用的治理流程、控制措施和程序。为达成这一目标,主体应披露负责监督可持续相关风险和机遇的治理机构或人员,具体包括:
• 主体的文件中如何描述治理机构或人员与可持续相关风险和机遇披露相关的责任;
• 治理机构或人员对于可持续相关风险和机遇的胜任能力;
• 治理机构或人员获悉可持续相关风险和机遇的方式和频率;
• 治理机构或人员如何考虑可持续相关风险和机遇;
• 治理机构或人员如何监督有关可持续相关风险和机遇的目标设定并监督实现目标的过程,包括是否将相关绩效指标纳入薪酬政策以及如何考量的要求等;
• 管理层在治理流程、控制措施和程序中的管理角色。
2.战略 (Strategy) (S1.28-42)
战略包括可持续相关风险和机遇、业务模式和价值链、策略以及决策、财务状况、经营成果和现金流量以及韧性。战略方面信息披露的目标是使通用目的财务报告使用者了解主体为管理可持续相关风险和机遇所制定的战略。
• 可持续相关风险和机遇 (Sustainability-related risks and opportunities)。应披露可合理预期会影响主体发展前景的可持续相关风险和机遇,包括对可持续相关风险和机遇进行描述,明确其可合理预期产生影响的时间范围,以及解释主体如何定义短期、中期和长期且该定义与时间范围相关联的方式。
• 业务模式和价值链 (Business model and value chain)。应披露可持续相关风险和机遇对主体业务模式和价值链的当前影响和预期影响,可持续相关风险和机遇集中的领域(例如地理区域、设施、资产类型)。
• 策略和决策 (Strategy and decision-making)。应披露主体在其策略和决策中如何应对以及计划如何应对可持续相关风险和机遇,包括在以前报告期披露的计划的进展情况、如何在风险和机遇之间权衡等信息(例如在决定新设经营场所时,主体可能已经考虑了相关经营对新址所在地环境的影响,以及对该社区创造就业机会等因素)。
• 财务状况,经营成果和现金流量 (Financial position, financial performance and cash flows)。应披露可持续相关风险和机遇对主体报告期间当期财务状况、经营成果和现金流量的影响;对主体短期、中期和长期财务状况、经营成果和现金流量的预期影响,以及主体如何将这些可持续相关风险和机遇反映在财务规划中的定性和定量信息;基于主体管理可持续相关风险和机遇的策略,主体预期对于其财务状况、经营成果以及现金流量的短期、中期和长期影响等。
• 韧性 (Resilience)。应披露与可持续相关风险有关的战略和业务模式的韧性的评估,该分析可以是定性的,也可以是定量的(如适用),以使通用目的财务报告使用者能够理解主体在面临由可持续相关风险导致的不确定性时,作出调整的能力。
3.风险管理 (Risk management) (S1.43-44)
披露的目标是使通用目的财务报告使用者了解主体识别、评估、确定优先议题和监控可持续相关风险和机遇的流程(包括这些流程是否以及如何被整合至并影响主体的整体风险管理流程),以及评估主体的整体风险状况及其整体风险管理流程。
为达成这两个目标,主体应披露其识别、评估、确定优先议题和监控可持续相关风险的流程和相关政策,具体包括:
• 所使用的输入值和参数;
• 主体是否以及如何使用情景分析识别可持续相关风险;
• 主体如何评估这些风险影响的可能性、量级和性质;
• 主体是否以及如何确定可持续相关风险优先议题;
• 主体如何监控可持续相关风险;
• 主体当期采用的流程与上期相比是否发生变化等;
• 主体还应披露其识别、评估、优先考虑和监控可持续相关机遇的流程,以及前述风险和机遇的管理流程如何融入主体的整体风险管理流程及其融入程度。
4.指标和目标 (Metrics and targets) (S1.45-53)
披露的目标是使通用目的财务报告使用者了解主体在可持续相关风险和机遇方面的业绩,包括其在实现目标方面所取得的进展情况。目标既包括主体设定的目标,也包括法律法规要求主体实现的目标。主体披露的指标应包括特定行业内与特定业务模式、活动相关的指标以及其他具有行业共同特征的指标。
指标的来源可能非常广泛,当国际财务报告可持续披露准则未提供具体要求的情况下,可以参考其他准则,例如SASB基于行业的指标以及ISSB其他非强制性指引、其他准则制定机构公告、其他可比主体使用的指标、主体自己制定的指标等。
如果指标是主体自行设立的,则需要披露:
• 指标是如何定义的,包括其是否通过调整国际财务报告可持续披露准则之外的来源而得出的;
• 指标是否为绝对值、或是表现为与另一个指标的相对值、还是定性的指标;
• 指标是否由第三方验证,如是,由哪个机构验证;
• 用于计算指标的方法和输入值,包括做出的重大假设和方法的局限性。
(五)一般要求 (General requirements) (S1.54-86)
一般要求主要包括指引来源、披露位置、报告时间、可比信息以及合规声明等。
1.指引来源 (Sources of guidance)。准则要求在识别可持续相关风险和机遇时,应采用国际财务报告可持续披露准则。当该准则缺乏相关规定或者主体有其他需要时,主体(a)应当参考SASB准则的规定,并考虑SASB中的要求是否适用于主体,(b)可以参考气候披露标准理事会(CDSB)框架应用指引——水资源相关披露和CDSB框架应用指引——生物多样性相关披露;其他准则制定机构最新发布的旨在满足通用目的财务报告使用者信息需求的公告;以及在同行业或地理区域经营的主体识别的可持续相关风险和机遇。具体需要披露使用的披露要求、采用指引来源等。下表列示了有关指引来源的汇总信息。

2.披露位置 (Location of disclosure)。准则要求可持续相关财务信息披露应作为其通用目的财务报告的一部分,但对于信息在通用目的财务报告的特定位置并未作要求。可持续相关财务信息可在通用目的财务报告的不同位置进行披露,具体取决于适用法规或其他要求。如果主体的通用目的财务报告包含管理层评论,则可在管理层评论部分披露可持续相关财务信息。另外,准则所要求的信息可以通过交叉引用的方式纳入,但交叉引用的信息与可持续相关财务信息披露的条款和时间必须相同,并且该种披露方式不会降低可持续相关财务信息披露的可理解性。
3.报告时间(Timing of reporting)。可持续相关财务信息应与相关财务报表同时发布,且与财务报表的报告期间相同。准则不强制要求披露中期可持续报告,是否发布中期报告取决于司法管辖区的具体要求。如主体被要求或选择发布中期报告的,中期报告可以适当简化,旨在提供更新的信息。
4.可比信息 (Comparative information)。针对当期披露的可持续相关指标,主体应当就本期报告中披露的金额披露上一报告期间的可比信息。如果披露描述性信息相关的可比信息有助于使用者理解当期报告内容,则主体应披露这些描述性信息和可比信息。
5.合规声明 (Statement of compliance)。如果主体的可持续相关财务信息披露完全符合IFRS S1的要求,则主体应明确声明其遵循了准则的要求。
(六)判断、计量不确定性和差错 (Judgements, uncertainty and errors)
1.判断 (Judgements)。主体应披露其在编制可持续相关信息披露时作出的对所披露信息具有重大影响的判断。
2.计量不确定性 (Measurement uncertainty)。主体应识别披露的金额中涉及较高计量不确定性的项目,并就每一项目披露计量不确定性的来源、性质以及影响不确定性的因素。
3.差错(Errors)。主体应通过重述前期可比数据来更正重要前期差错,除非不可行。
三、《国际财务报告可持续披露准则第2号——气候相关披露》(IFRS S2)概览
IFRS S1是可持续发展信息披露的概况性准则,对相关披露提出了一般性要求,适用于大部分的情况和披露主体。IFRS S2是针对主体披露其关于气候相关风险和机遇的信息的准则,便于使用者做出与向主体提供资源相关的决策,其中气候相关风险可分为物理风险和转型风险。主体需同时应用IFRS S1和IFRS S2。
IFRS S2是对IFRS S1中的一般要求在气候变化议题上的全面运用,因此IFRS S2未再重复IFRS S1中概念基础中的内容,而直接进入核心内容部分。在核心内容中的治理、战略、风险管理、指标和目标等方面,IFRS S2和IFRS S1的主要内容在很多方面高度一致,但是更加聚焦于气候相关风险和机遇,并基于气候相关风险和机遇的特征,提供了更多具体的要求。
1.治理。IFRS S2的治理披露要求被设计为与IFRS S1的要求高度一致,并规定如果主体对可持续相关风险和机遇的监督是在整合基础之上进行的,则主体应避免不必要的重复。
2.战略。如IFRS S1 一样,都包括可持续相关风险和机遇、业务模式和价值链、策略以及决策、财务状况、经营成果和现金流量以及韧性。
但是在聚焦气候变化相关风险和机遇方面,IFRS S2提出了更加具体和有针对性的披露要求。例如,主体在可持续相关风险与机遇应对方面:IFRS S2要求将每项气候相关的风险都分类为物理风险或转型风险;在披露气候相关风险和机遇对主体战略和决策的影响时,应包括主体是否以及如何计划管理向低碳经济转型的信息;在对气候韧性的披露上,IFRS S2要求主体执行情景分析。企业所采用的情景分析方法须与主体的具体情况相适应。在提供定量信息时,主体可披露单一金额或区间。IFRS S2还要求主体提供针对气候相关情景分析的特定披露,包括主体使用的输入值信息(例如,主体采用哪些气候相关情景实施情景分析,这些具体情景的来源,以及实施的分析是否包括了对一系列不同的气候相关情景的分析,以及主体采用的情景是否与最新国际气候变化协定(现为《巴黎协定》)中的气候相关情景相一致。
3.风险管理。与战略类似,IFRS S2的风险管理披露要求虽然也与IFRS S1的要求非常相似,但仍然在情景分析上提出了更高的披露要求。如果情景分析法可以帮助企业识别气候相关风险和机遇,则主体应该披露其用于识别、评估、确定优先议题时如何运用情景分析法。
4.指标和目标。相比IFRS S1,IFRS S2在指标和目标方面也提出了针对气候变化相关的更加具体的要求,例如针对温室气体、气候变化相关转型风险、气候变化相关物理风险、资本配置、内部碳定价等方面提出了明确的披露要求,主体是否以及如何将气候变化因素纳入管理层的薪酬考量,以及管理人员薪酬中与气候变化因素相关的比例。
在气候相关目标方面,IFRS S2要求主体披露其设定的与气候相关的定量或定性目标,还对气候相关目标和温室气体排放目标进行了区分,并相应提出了披露要求。
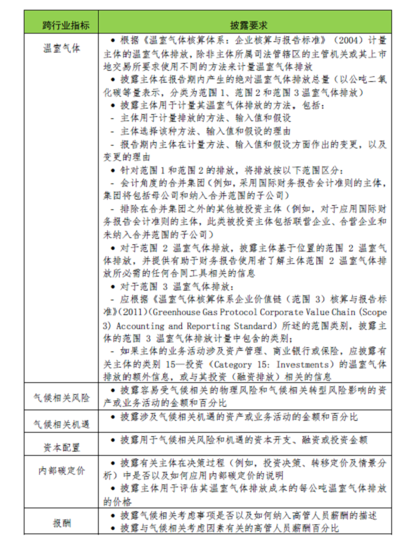
在气候相关指标方面,IFRS S2要求披露跨行业类别相关的信息,旨在表明气候相关风险和机遇的关键方面和驱动因素,并提供关于气候变化对主体潜在财务影响方面的见解。具体而言,IFRS S2要求披露根据《温室气体核算体系:企业核算与报告标准》(2004年)(Greenhouse Gas Protocol: A Corporate Accounting and Reporting Standard)计量的范围1、范围2和范围3的温室气体排放核算与报告等信息,除非主体所在司法管辖区或上市地交易所要求使用不同的方法计量温室气体排放,并在此基础上提出了一系列具体披露要求。下表汇总了气候变化相关的指标以及披露要求。

四、《国际可持续发展信息鉴证准则第5000号——可持续发展信息鉴证业务的一般要求》(征求意见稿)概览
1.背景
如前所述,针对可持续性信息的报告正迅速成为一个具有全球重要性的议题,也愈发成为各利益相关方在做出决策时考虑的关键因素之一,主体披露的可持续发展信息是否可靠,是许多利益相关方关注的问题。因此,各利益相关方越来越多地要求对可持续发展信息提供一定程度的保证,例如欧盟已经颁布或提出强制性鉴证要求。
在此背景下,国际审计与鉴证准则理事会(IAASB)于2022年与推动提供可靠的可持续性信息和相关保证的利益相关方进行了接触。与这些主要利益相关方的接触明确表明需要制定国际可持续报告的鉴证标准,以降低全球鉴证标准不规范的风险,并推动一致的高质量鉴证业务,从而增强预期使用者对可持续报告的信心。利益相关方承认,《国际鉴证业务准则第3000号(修订版)——历史财务信息审计或审阅以外的鉴证业务》(ISAE 3000 (修订版) ),《国际鉴证业务准则第3410号——温室气体排放报告鉴证业务》(ISAE 3410) 和《关于可持续和其他扩展的外部报告鉴证业务的非权威指南 》 (EER 指南) 已被广泛接受并且仍然适用,但仍有必要就可持续发展信息鉴证提供更具体和有针对性的鉴证准则。
2023年8月,IAASB发布了《国际可持续发展信息鉴证准则第5000号——可持续发展信息鉴证业务的一般要求》征求意见稿(以下简称“ISSA 5000 ED”)。2023年8月22日,中国注册会计师协会(以下简称“中注协”)亦转发该征求意见稿,鼓励各利益相关方对征求意见稿提出意见,中注协意见征集的截止日为2023年11月1日。
ISSA 5000 ED旨在为可持续鉴证业务提供总体标准,其以原则导向为基础,是一项全面的、自成体系的、可以独立应用的,针对可持续发展信息的鉴证准则。
2.ISSA 5000 ED的总体适用情况:
• 适用于所有可持续发展主题和主题的所有方面;
• 适用于所有报告机制,即无论可持续发展议题作为整合报告、年度报告组成部分或一份单独的报告;
• 适用于所有适当的披露标准,例如IFRS S1 和S2,以及GRI等;
• 同时包含与有限保证和合理保证相关的要求,并以表格的形式列示,以方便执业者清晰理解两者的区别,准则中与合理保证相关的要求,以编号+R显示,与有限保证相关的要求以编号+L显示;
• ISSA 5000 ED仅适用于基于责任方认定的业务(attestation engagement),不涉及直接报告业务(direct engagement);
• 职业会计师和其他执业人员都可以应用ISSA 5000 ED执行可持续发展相关鉴证业务,但具体适用情况需要根据各司法管辖区法律法规的要求确定,但无论是职业会计师还是其他执业人员,均应遵循国际职业会计师道德守则(包括国际独立性要求)(以下简称“IESBA Code”)或者其他职业准则或要求,但不能低于IESBA Code的要求;
• 此外,无论是职业会计师还是其他执业人员,均应遵循事务所质量管理准则的要求(ISQM 1)或其他要求,但不低于ISQM 1 的要求。
ISSA 5000 ED自身已经构成一套完整的针对可持续发展信息的鉴证准则,相关要求涉及业务承接和保持开始,直至最终出具鉴证报告以及相关文件记录的全过程,该准则可以被独立应用于可持续发展信息鉴证业务。
3.ISSA 5000 ED的整体架构和内容
与其他国际审计准则和鉴证准则一样,ISSA 5000 ED 的总体结构也是包括准则总体介绍、目标、定义以及要求。在要求部分,ISSA 5000 ED涵盖了可持续发展信息鉴证业务的全流程,包括:
• 按照ISSA 5000 ED执行鉴证业务
• 鉴证业务的承接与保持
• 事务所(公司)层面的质量管理
• 对舞弊和违反法律法规的考虑
• 与管理层、治理层和其他人员的沟通
• 底稿记录
• 鉴证业务的前提条件
• 就鉴证业务约定达成一致
• 证据
• 计划
• 风险程序(识别与评估风险)
• 应对重大错报风险
• 累积并考虑识别的错报
• 评估适用标准的描述
• 期后事项
• 管理层和治理层的书面声明
• 其他信息
• 形成鉴证结论
• 编制鉴证报告
此外,ISSA 5000 ED在起草时参考了现行的ISAE 3000、 ISAE 3410、EER指南以及相关的国际审计准则,例如ISA 220(对应中国注册会计师审计准则第1101号——注册会计师的总体目标和审计工作的基本要求)、ISA 315(对应中国注册会计师审计准则第1211号——重大错报风险的识别和评估)、ISA 330(对应中国注册会计师审计准则第1231号——针对评估的重大错报风险采取的应对措施)、ISA 500 (对应中国注册会计师审计准则第1301号——审计证据)等中的部分要求,并基于可持续发展信息鉴证业务的特点进行了细化。因此,对于职业会计师来说,理解ISSA 5000 ED中的要求和相关应用指南并不困难,但是如何将准则的要求落地到具体项目和具体程序,尚需要更多的指引、实务经验和示例。
4.ISSA 5000 ED与ISAE 3000 以及ISAE 3410的关系
ISSA 5000 ED是一个总体性的准则,涵盖了可持续发展信息鉴证业务中所有要素相关的要求和应用指南。因此,执业人员在按照ISSA 5000执行可持续发展信息鉴证项目时无需应用 ISAE 3000 (修订版)。
此外,针对ISAE 3410,IAASB的结论为,ISSA 5000 ED适用于所有可持续发展信息相关的鉴证业务,除非执业者只针对温室气体排放报表提供单一鉴证结论,这种情况下,执业者仍应采用ISAE 3410。
五、国际可持续披露准则和鉴证准则的实施对注册会计师行业影响
1.注册会计师可持续发展信息披露领域机遇
就A股上市公司而言, 2021年6月证监会发布了《公开发行证券的公司信息披露内容与格式准则第2号—年度报告的内容与格式(2021年修订)》(以下简称《年报格式准则(2021修订)》),相较于证监会2017年发布的年报格式准则,《年报格式准则(2021修订)》进一步明确了上市企业ESG信息披露标准和格式。从环境层面,《年报格式准则(2021修订)》不仅要求企业定性、定量的对排污信息进行披露,还要求企业披露报告期内因环境问题受到的行政处罚情况。此外,还鼓励企业披露所采取的减少碳排放措施及减排效果,引导企业提高对环境保护及减排降碳的关注度。从社会层面,《年报格式准则(2021修订)》综合我国目前经济发展状况,对信息披露要求进行更新,比如将原本要求披露的“履行扶贫社会责任的情况”变更为“巩固脱贫攻坚、乡村振兴等工作情况”。从公司治理层面,《年报格式准则(2021修订)》提出了公司关键利益相关方的信誉及信用管理,完善企业内部多维度监管和定期审核评估,强化了企业对投资者的管理。
国资委在2022年5月27日发布的《提高央企控股上市公司质量工作方案》也明确提到,“中央企业集团公司要统筹推动上市公司完整、准确、全面贯彻新发展理念,进一步完善环境、社会责任和公司治理(ESG)工作机制,提升ESG绩效,在资本市场中发挥带头示范作用;立足国有企业实际,积极参与构建具有中国特色的ESG信息披露规则、ESG绩效评级和ESG投资指引,为中国ESG发展贡献力量。推动央企控股上市公司ESG专业治理能力、风险管理能力不断提高;推动更多央企控股上市公司披露ESG专项报告,力争到2023年相关专项报告披露“全覆盖”。”
国资委随后发布了《关于转发<央企控股上市公司ESG专项报告编制研究>的通知》。该通知为央企控股上市公司编制ESG报告提供了建议与参考:一是《中央企业控股上市公司ESG专项报告编制研究课题相关情况报告》作为总纲,介绍了课题研究背景、过程、成果、特点及预评估等内容。二是《央企控股上市公司ESG专项报告参考指标体系》为上市公司提供了最基础的指标参考。三是《央企控股上市公司ESG专项报告参考模板》提供了ESG专项报告的最基础格式参考。
随着市场、各利益相关方以及社会公众对企业社会责任或可持续发展信息的关注,可持续发展信息在企业的各利益相关方作出决策时的作用越来越重要,同时统一的披露标准的出台,以及监管要求的不断提升,可以预计很快将会有更多的国内企业自愿或基于供应链要求披露可持续发展信息。
例如,银保监会于2022年发布的《银行业保险业绿色金融指引》中要求,“银行保险机构应当制定针对客户的环境、社会和治理风险评估标准,对客户风险进行分类管理与动态评估。银行机构应将风险评估结果作为客户评级、信贷准入、管理和退出的重要依据,并在贷款"三查"、贷款定价和经济资本分配等方面采取差别化的风险管理措施。保险机构应将风险评估结果作为承保管理和投资决策的重要依据,根据客户风险情况,实行差别费率。”由此可见,银行保险公司在客户评级、信贷准入等方面会更加重视企业的可持续发展情况,是否符合可持续发展趋势,而主体建立适当的可持续发展相关的治理、策略、风险管理、目标和指标,并及时可靠的向各利益相关方提供相关信息,直接关系到企业是否可以获得融资以及融资成本等。
随着市场、投资人、社会公众和监管机构对于企业高质量可持续发展信息披露的需求,以及可持续发展信息对于主体在获取融资、客户以及维护健康的供应链方面的重要性,可以预见企业,特别是上市公司编制和披露可持续发展信息的意愿会快速提升。同时,随着可持续发展信息在利益相关方决策中的作用和权重的提升,各利益相关方也会更加关注主体披露的可持续发展信息的质量,是否真实反映了主体的实际情况,相应的,独立第三方对于这些信息的鉴证可以提升这些信息的可信度以及质量,因此相关鉴证需求也会明显提升。
2.目前A股上市公司社会责任报告披露和鉴证的情况
根据同花顺数据,截至2023年4月30日止,沪深A股上市公司共有4,871家(不含2023年首发上市),其中1,741家公司披露了2022年度“环境、社会及治理报告”(以下简称“社会责任报告”),占沪深A股上市公司的35.7%,其中只有极少数(共计98家)上市公司聘请第三方机构对其社会责任报告进行了鉴证。在此基础上,我们选取了银行和非银行金融机构2022年度社会责任报告披露和鉴证情况执行了进一步分析。
截至2023年4月30日止,沪深A股上市银行共有38家,全部披露了社会责任报告,占比100%;88家非银行金融机构上市公司中,74家披露了社会责任报告,占比84.1%,均明显高于A股上市公司披露的比例。在鉴证方面,23家上市银行聘请第三方机构对其社会责任报告进行了鉴证,占比60.5%, 8家非银行金融机构聘请第三方机构对其社会责任报告进行了鉴证,占比仅为10.8%。31份鉴证报告中,25份由会计师事务所按照ISAE 3000执行鉴证业务,并出具有限保证的鉴证意见;6份由其他鉴证机构按照或参照AA1000 V3执行了鉴证业务,执行中级审查验证。此外,31份鉴证报告中,8份报告的鉴证对象是上市公司的社会责任报告,其中2份由会计师事务所出具,6份由其他鉴证机构出具;23份报告的鉴证对象只为上市公司社会责任报告中选定的部分关键指标,全部为会计师事务所出具。扣除上述上市金融机构之后,聘请第三方对其社会责任报告出具鉴证报告的比例不足5%。另外,大部分鉴证对象并非社会责任报告中的全部信息,而通常只为部分由上市公司与鉴证方协商确定的部分关键指标,且选定的关键指标的数量在不同主体之间也存在较大差异,多的有几十项,少的只有几项,但实际上这些上市公司确定的关键指标对于报告使用者而言是否也是对其作出决策有用的关键指标,还有待观察。
除ISAE 3000之外,ISAE 3410为IAASB发布的针对温室气体鉴证业务的专门准则。但是从前述我们阅读的社会责任报告及其鉴证报告中,尚未有按照ISAE 3410执行的针对温室气体排放的鉴证业务。
3.可持续发展信息鉴证业务的难点
企业的财务报表是基于明确的编制基础编制的,是企业生产经营链条的完整反映,存在严密的、高度逻辑性的内在关联,数据之间可以相互支持和印证,且最后应该反映企业总体的财务状况、经营成果和现金流量。注册会计师基于审计准则的要求对财务报表整体发表审计意见。而可持续发展信息更加多样,信息之间缺乏内在的联系并具有一定的前瞻性,例如某需要利用水资源进行经营的主体,预计开展的某些活动是否会对水资源产生影响,而这些对于水资源的影响反过来是否又会影响该主体的经营等。这些都对可持续发展信息的鉴证提出了更高的要求,包括如何在鉴证团队中配置具有不同专业胜任能力的人员;针对每一项独立的信息,如何应用重要性的概念;针对每一项独立的信息,设计和执行有针对性的鉴证程序等。
4.注册会计师在可持续发展信息披露咨询和鉴证领域的优势、短板和准备
注册会计师作为财务、审计领域相关的专业人士,在财务报表审计和内部控制审计方面都具有丰富的经验,对企业财务信息、财务系统和内部控制流程都具有广泛的知识和理解,能够基于这些经验和知识协助企业搭建用于收集、管理、复核可持续发展相关的内部流程和控制体系,协助企业识别与可持续发展相关风险和机遇,并将它们与企业的财务信息进行关联。另外,在鉴证方面,现行的国际鉴证准则ISAE 3000已经被广泛应用于除历史财务信息审计和审阅之外的其他鉴证业务,为注册会计师提供了清晰的要求和相关应用指引,并且注册会计师在实际执业中形成了系统的方法论和鉴证方法,例如如何检查文件,代表性的抽样等。此外,注册会计师作为被严格监管的行业,已经建立了有效的事务所质量管理体系、遵循了相关职业道德要求,包括严格的独立性要求,这些都为注册会计师提供高质量的鉴证服务,以及满足相关准则要求提供了坚实的基础。
此外,正在征求意见的ISSA 5000 ED亦是基于现行的鉴证准则和审计准则起草的,相关要求、流程以及特定用语对于注册会计师来说都很熟悉,也使得注册会计师相比其他执业人员更能够领会准则要求,并快速落地实施。
但是,注册会计师在可持续发展信息披露方面的短板也是显而易见的,这些短板源于可持续发展信息包含的内容更加广泛,并且大部分都并非注册会计师的专业领域,例如温室气体排放在不同行业如何计量和考虑、如何考虑企业行为对于水资源的影响,以及水资源变化对于企业经营的影响;如何考虑企业行为对生物多样性的影响;不同行业中,员工福利和安全生产的侧重点等,这些都与注册会计师现有的知识体系相去甚远。会计师事务所如果想要在可持续发展信息披露领域有所作为,必须要尽快弥补这一知识和经验上的短板,可以通过内部学习、对现有人员进行培训、开发相关工具(例如基于不同标准的可持续发展信息披露核对表)、针对不用信息的鉴证程序和方法论等、招聘具有可持续发展信息披露专业知识和经验的人员、与具有可持续发展信息披露专业知识和经验的机构合作,考虑利用这些专业机构作为注册会计师的专家,开展相关业务等方式,达到弥补知识和经验短板的目的。
为应对各利益相关方对于可持续发展信息披露和鉴证方面的需求,会计师事务所可以尽快根据本事务所的具体情况,制定与可持续发展信息披露和鉴证相关的总体策略,确定发力点,并基于总体策略,在能力培养、人才招募和储备,以及完善内部程序方面作出相应行动。具体可包括:
(1)从业务和市场方面,发挥专业机构的优势,积极参与专业研讨会等公开活动,与高校、券商、风投等机构开展协作,挖掘客户需求。
(2)从人力资源管理方面,加强人才筹备和服务能力建设,组建专门的业务部门或专家团队为双碳经济、绿色经济及企业的可持续发展提供综合服务。
(3)从知识资源储备方面,加强可持续披露准则及ESG监管要求的跟踪,研究落地实施的风险与应对措施,建立ESG鉴证方面的创新业务的技术标准体系和质量管理流程。
综上,国际上全球统一的可持续信息披露准则及相应鉴证准则的制定及制定机构均逐渐明朗,可持续发展信息披露和鉴证是大势所趋,也是注册会计师在财务报表审计之外的重要的潜在业务,注册会计师需要积极准备、提前布局,以把握未来更多的可持续发展信息披露及鉴证领域的业务机会。