2023年注会考试已经结束,《审计》考试考得难不难,题型题量相较去年有没有变化,考了哪些知识点,我们一起来看看吧。
一、题型、题量
2023年题型题量相较于2022年没有变化,包括单选、多选、简答、综合四种题型,如下表所示。

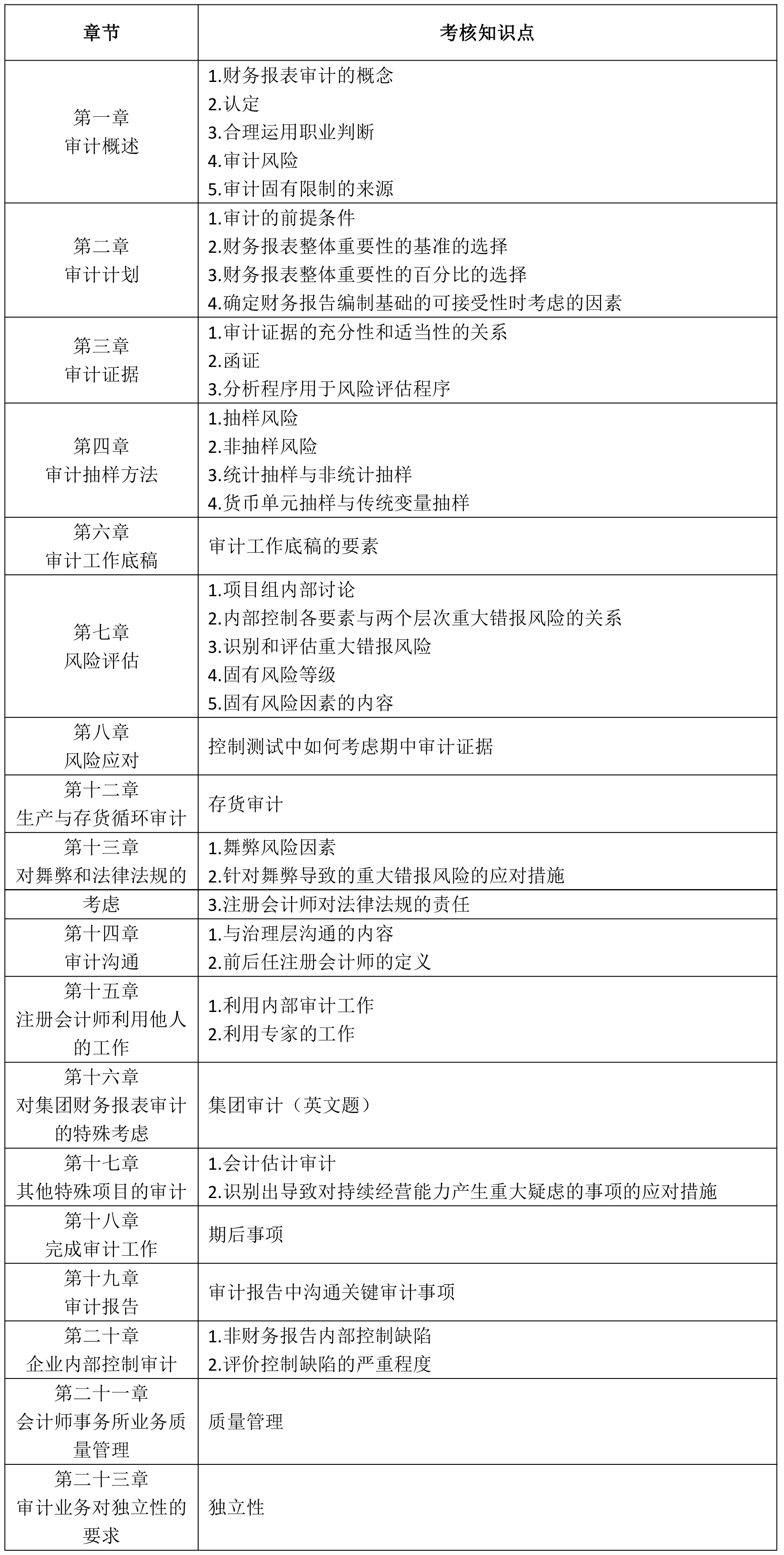
二、考点分布情况

三、考试分析
考生普遍反馈本场考试难度稍高、灵活性较强。但也有部分学员认为整体试卷不算难,只要是基础好,通过考试没有问题。具体分析如下:
1.客观题“刁钻”,主观题灵活。
考查的知识点大部分为常规知识点,但由于题目表述较长,整套试卷很少有“一眼瞄出答案”的题目,这相较以往年度,难度有所提升。
客观题个别选项很少见到,因为考核思路更灵活,出题角度更细节,很多考生认为题目考查较偏,有些题目难以确定选项,对考生的判断和分析能力要求更高。今年考查了审计固有限制的来源、确定财务报表整体重要性百分比时考虑的因素、审计的前提条件、确定财务报告编制基础的可接受性时考虑的因素、货币单元抽样与传统变量抽样的优缺点、非抽样风险产生的原因、审计工作底稿的要素、识别出导致对持续经营能力产生重大疑虑的事项的应对措施等等,此类都是教材中多条列举型的内容,容易往细节出题,这就要求考生对教材有更全面、细致的掌握。
简答题部分,考查的章节是常见章节,但具体在对每个事项进行详细考查的时候,体现出考查方式日益灵活的特点,并不局限于教材原文的罗列,而是贴近实务,需要具体对其中的考点进行分析,才能准确判断。
综合题部分,识别重大错报风险相关的题目难度较高,与会计知识紧密结合,如考查了销售返利、抵债等会计处理,需要考生有较为深厚的会计功底。
2.考新考变
对于2023年教材变动较大的第七章和第十七章,今年考查了非常多的题目,据考生回忆,第七章至少考查五道客观题,第十七章变动较大的会计估计,考查了一道完整的简答题。可见,教材发生变化的知识点,是备考中的重中之重。
3.覆盖全面、重点恒重
考点覆盖全面,二十三个章节中共考查了十八个章节。其中,第1-4章、第7章、第13-17章、第21章、第23章,仍是高频考点集中地。例如:历年来常考的“审计的前提条件”“审计固有限制”等知识点也有考到。
主观题的命题范围主要围绕第3章、第6章、第9-12章、第16-19章、第20章、第21章、第23章。其中,第21、23章每年必考,第3、12、17、19章,也是经常考查。第9-12章通常会选择其中某一章来考查,比如今年考查了第11章。2023年主观题中考查了函证、存货监盘、会计估计、集团审计、质量管理、独立性等内容,属于历年来常考查的考点,但仍有部分事项表述相对灵活,呈现贴近实务的趋势。
在重点内容之外,仍有少许冷门考点,例如本年考查了审计的作用,为教材第一章审计的产生部分的知识点,此部分历年来未曾考查过,要求学员对于各个章节都需要进行全面、系统且细致的学习。
注会考试成绩查询
对于所有参加23年注会考试的考生来说,成绩查询是不容错过的重要节点。所以考后需要重点关注的事项之一就是成绩查询。
成绩查询时间:预计2023年11 月下旬
成绩查询入口:https://cpaexam.cicpa.org.cn
成绩下发后,如果真实成绩与估分结果相差较大,或者仅差1-2分就能及格,那么不妨申请成绩复核。
需要对考试成绩复核的考生,可在成绩发布后第5个工作日起的10个工作日内,通过网报系统,提出复核申请,中注协将根据《注册会计师全国统一考试成绩复核办法》统一组织复核工作。
24年注会备考也已经吹响号角
你是否已准备好应战?!
为了更好的帮助考生提前抢学
北京注协培训网与学员一起备战2024新考季!
不管你是新考生还是老考生
24年备考,跟着北京注协培训网就对了!!

购买24年的预售课程
扫码立即了解
