
各市(州)人社局、省直有关单位:
为贯彻落实省委办公厅、省政府办公厅《关于深化职称制度改革的实施意见》(川委办〔2018]13号),进一步促进职称制度与职业资格制度的有效衔接,减少重复评价,降低社会用人成本,现就我省部分专业技术类职业资格可聘相应专业技术职务有关事项通知如下:
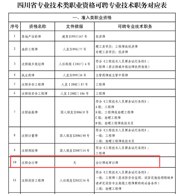
(一)通过国家职业资格考试,取得房地产估价师、造价工程师、注册城乡规划师、执业药师、注册安全工程师、注册核安全工程师、注册验船师、注册计量师、注册测绘师、注册会计师、注册消防工程师、护士执业资格、医师执业资格等13项准入类职业资格(见附件)的人员,用人单位可根据相关任职条件和岗位空缺情况聘任相应的专业技术职务。
(二)根据我省实际,结合行业队伍发展需要,取得勘察设
计注册工程师、注册建筑师、建造师等10项准入类职业资格(见附件)的人员,符合《工程技术人员职务试行条例》规定的任职条件的,用人单位可根据工作需要结合岗位空缺情况聘任相应的工程技术职务。其中,对于取得一级注册结构工程师、一级建筑师或一级建造师资格的人员,可聘任工程师职务;对于取得二级注册结构工程师、二级建筑师或二级建造师资格的人员,可聘任技术员或助理工程师职务。
(三)取得出版、计算机软考、环境影响评价工程、通信、机动车检测维修、社会工作者、银行业、资产评估、房地产经纪、公路水运工程试验检测、工程咨询(投资)、土地登记代理、税务会计、审计、统计、经济、卫生、翻译等19项水平评价类职业资格(见附件)的人员,用人单位可根据相关任职条件和岗位空缺情况聘任相应的专业技术职务。
(四)国务院清理规范有关职业资格前已取得质量、企业法律顾间、囯际商务、广告、价格鉴证、招标、物业管理、管理咨询等8项资格证书的(见附件)人员,国家职业资格制庋中有明确规定的,原有职业资格可继续作为聘任相应专业技术职务的依据。
(五)用人单位是专业技术岗位聘任工作主体,对于符合上述对应条件的人员,用人单位可按照专业技术岗位结构比例、岗位任职条件和聘任程序,有序开展聘任工作。其他未对应的专业技术类职业资格按现行国家政策执行。
(六)相关行业主管部门要指导用人单位和评委会做好职称与职业资格对应工作,加强专业技术人才队伍建设,激发人才创新创造创业活力。
本办法自颁布之日起实施,由四川省人力资源社会保障厅负责解释。今后,如本通知与国家出台的有关职称与职业资格对应关系新规定不符的,按国家新规定执行。
附件:四川省专业技术类职业资格与职称对应表
