北京注册会计师协会培训网中国CPA在线

您现在的位置:首页 » 专业阶段 » 学习资料 » 考试大纲

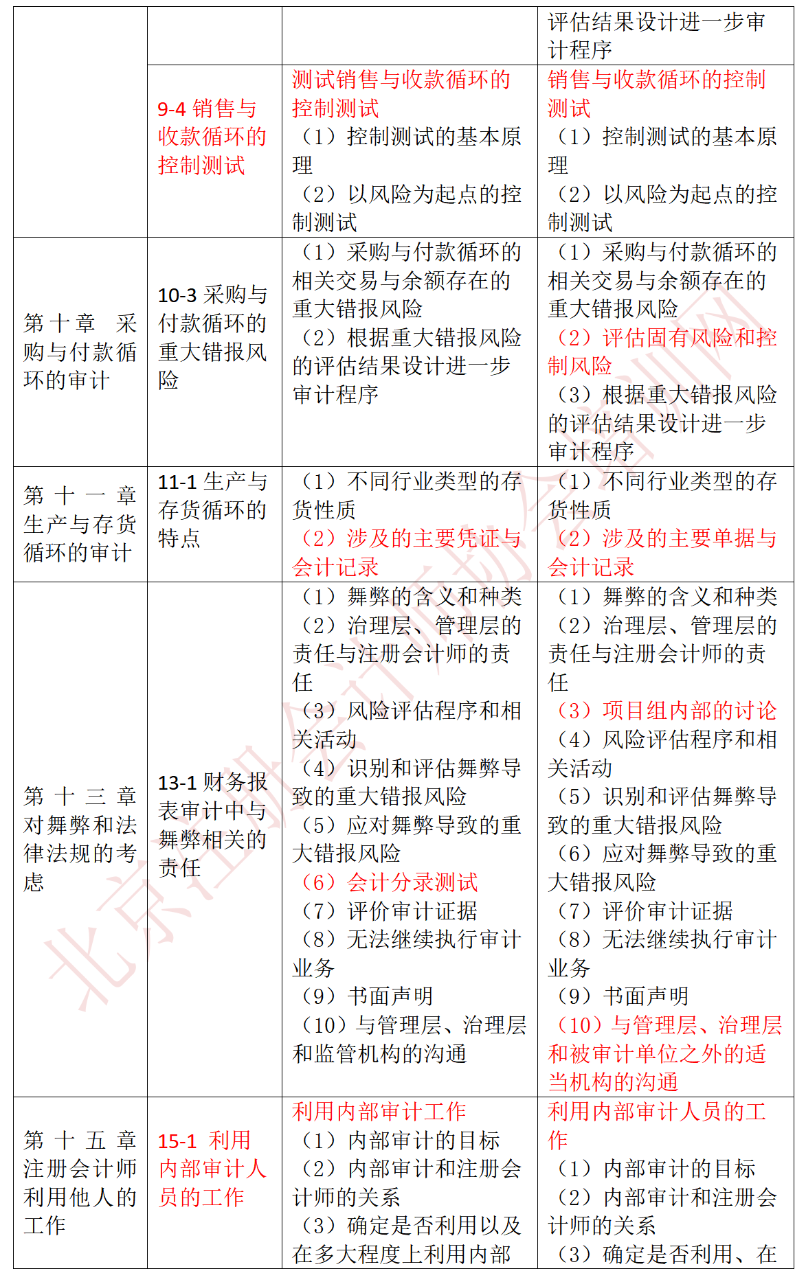
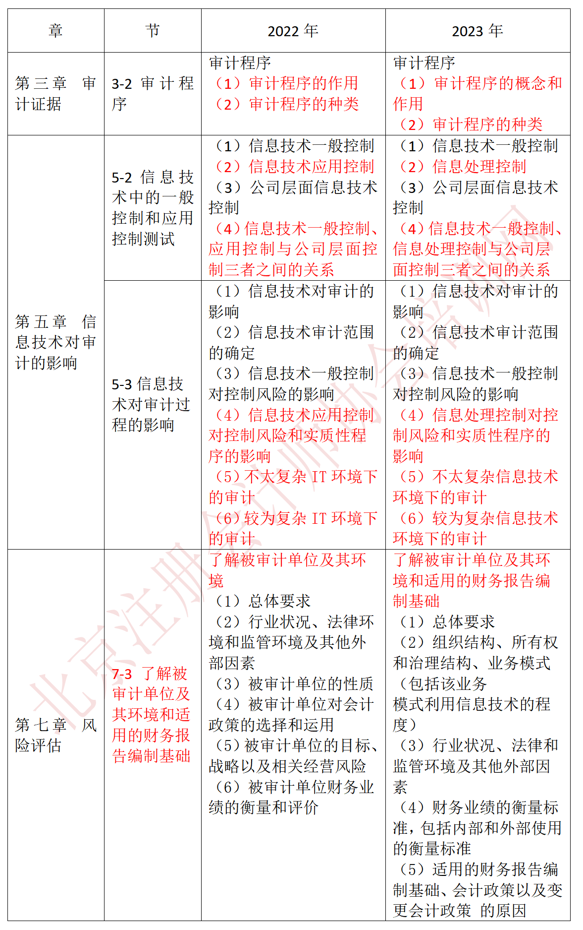
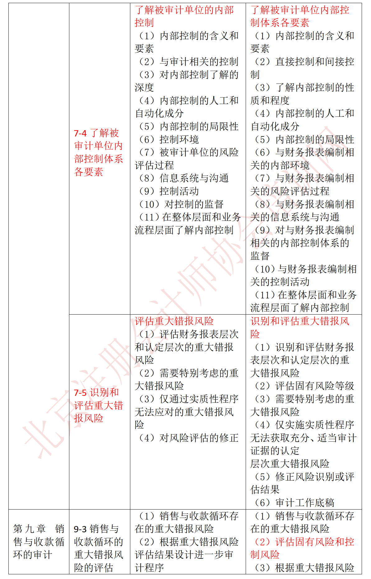
2023年注册会计师考试大纲变化对比——审计
      2023-02-21 17:10:14         

中注协公布2023年注册会计师考试大纲,2023年考试大纲和2022年对比,有什么变化吗?北京注协培训网特别为大家整理如下,希望对2023年注会考生有帮助!

2023年注册会计师考试大纲变化对比,审计科目考试大纲内容变化如下:

审计-23、22大纲对比_01.png

审计-23、22大纲对比_02.png

审计-23、22大纲对比_03.png

审计-23、22大纲对比_04.png

审计-23、22大纲对比_05.png

如果你想免费获取

以上资料的完整版,

可以按照如下方式操作哦~

资料免费领取方式

小北2培训网.jpg

发送消息关键词【CPA考纲】

即可获取资料下载链接~

距离2023年注会报名已经不远啦,如何在报名前就领先一大步?培训网的注会专业课程可以帮到你!这就来选课备考吧>



相关信息
  • 本文暂无相关信息

报名咨询电话:    传真:010-62969077
北京注册会计师协会培训网 版权所有 京ICP备05026838号 京公网安备 11010802024103号